NDA: LLM

Автоматическое выявление и маркировка иноагентов/террористов в научных публикациях

Задача
Автоматизировать поиск упоминаний иноагентов/террористов и помечать их в любых текстовых источниках: веб-страницах, XML‑документах, PDF.
Что мы сделали
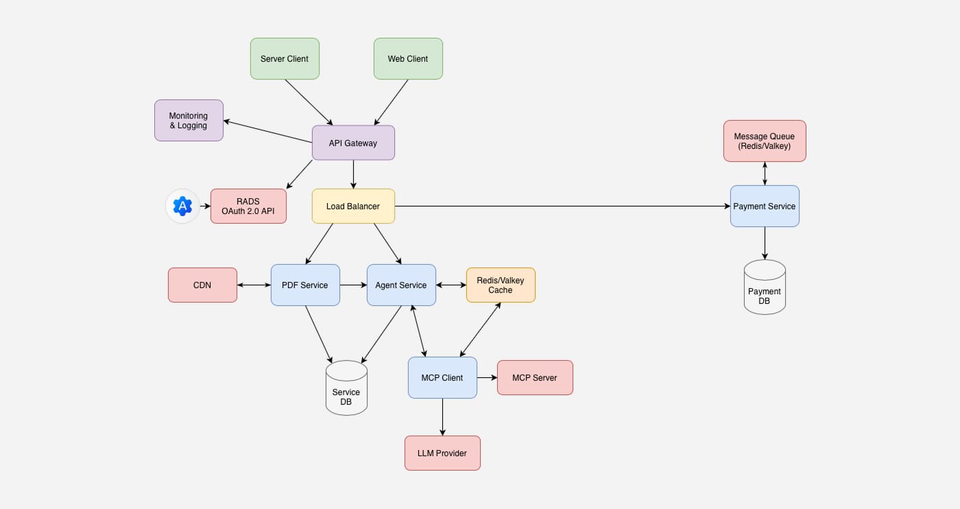
Мы разработали внутренний сервис, который на основе больших языковых моделей (LLM) автоматически:

– находит потенциальных иноагентов и террористов

– сверяет с базой данных сущностей

– помечает найденные совпадения специальными метками

– сохраняет результаты, индексирует и возвращает в удобной форме

– встраивает разметку прямо в текст статей, XML‑структуры и PDF-файлы

Сервис работает в реальном времени, интегрируется с существующими редакционными процессами и масштабируется под любой объём данных.
Как работает обработка веб‑страницы

1. Ищем текстовые теги, строим уникальные идентификаторы контента.

2. Отправляем фрагменты текста на сервер. Если ранее они уже обрабатывались — выдаём ответ из кэша и переходим к седьмому шагу.

3. Разбиваем контент на семантические куски.

4. Определяем сущности и их позиции с помощью Microsoft Presidio Analyzer (spaCy).

5. Проверяем результат в базе данных, исключая дубли и повторные вычисления.

6. Внедряем метки иноагентов: выделение, префиксы, знаки.

7. Отслеживаем прокрутку страницы и подгружаем новые фрагменты динамически.

Обработка XML
Логика идентична веб-версии, за исключением отсутствия шага с обновлением при прокрутке. 
Результат сразу возвращается как размеченный XML-файл.
Обработка PDF
OCR текста → распознаём содержимое PDF. Далее запускаем стандартный пайплайн как для веб-страниц.

В PDF добавляются аннотации с описанием найденных агентов — отображаются прямо в документе.
Результат

Автоматическая маркировка агентов в любых форматах текста.

Поддержка веб-страниц, XML, PDF с интерактивной разметкой.

Кеширование и быстрый повторный доступ
.

Масштабируемая архитектура с векторным поиском
.

Готовая интеграция с pipeline журнала и CMS.

Следующий проект

ONEUM